人才培养
东北财经大学在2025年辽宁省高校创新创业教育建设项目遴选中斩获佳绩
2026年01月06日
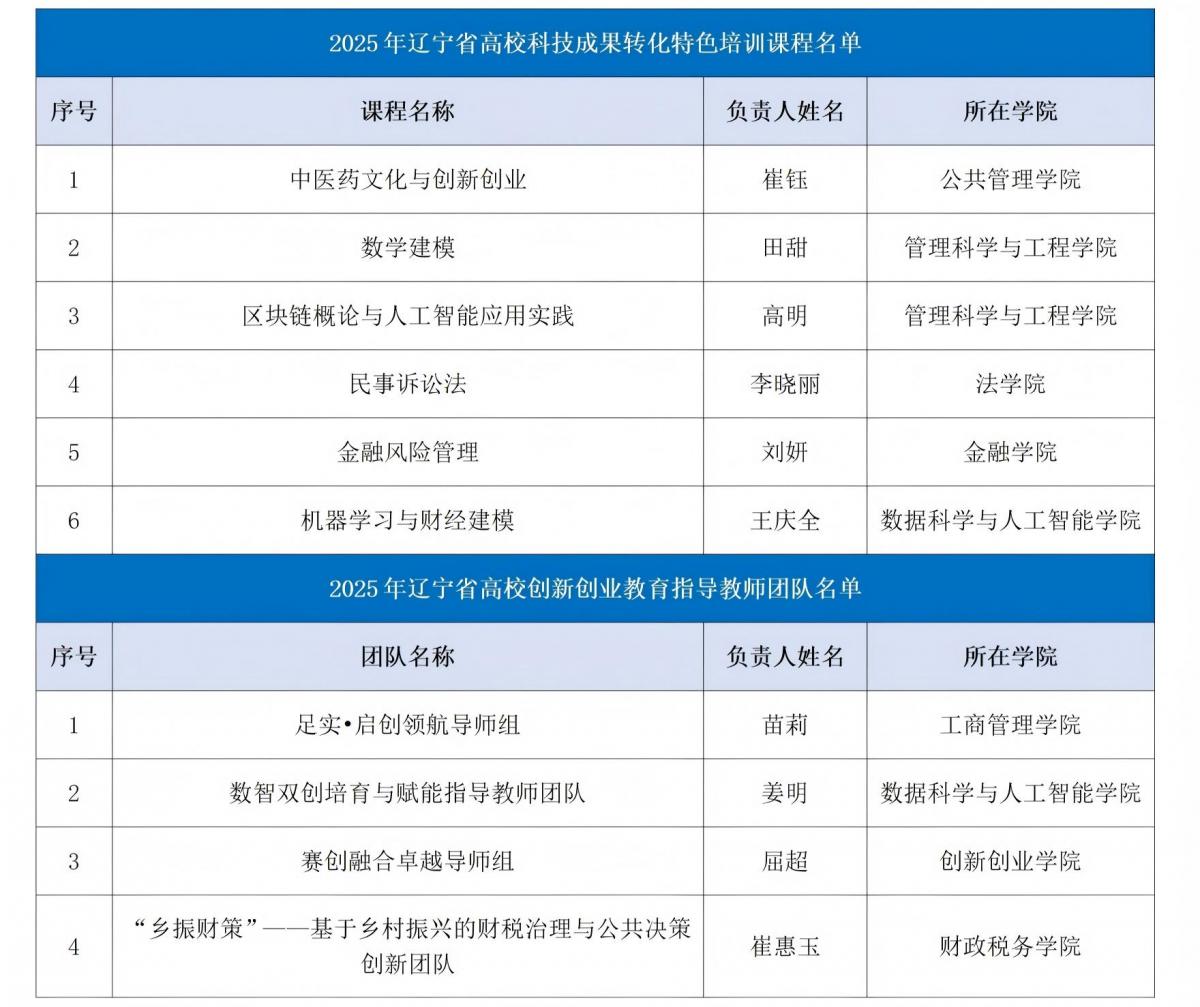
近期,辽宁省教育厅公布了2025年辽宁省高校创新创业教育建设项目遴选结果,东北财经大学共获批创新创业教育实践平台1个、创新创业教育导师培训平台1个、创新创业教育特色专业6个、创新创业教育特色课程9门、科技成果转化特色培训课程6门、创新创业教育指导教师团队4个,充分彰显了学校在创新创业教育领域的扎实积累与综合实力。



长期以来,学校高度重视创新创业教育,积极推动教育教学改革,深化产教融合,将创新创业教育融入人才培养全过程。此次多项省级创新创业教育项目集中获批,既是对学校前期工作的充分肯定,更标志着学校在双创教育体系建设上实现新突破,为充分发挥财经学科优势、培养适配产业需求的双创人才筑牢支撑。
学校将以此次获批为契机,扎实推进各项建设任务,充分发挥入选项目的示范引领和辐射带动作用,推动优质双创资源共建共享,构建高质量创新创业教育体系,着力培育更多能解决实际问题的高素质复合型创新创业人才,为服务国家创新驱动发展战略、助力区域经济社会高质量发展贡献力量。
撰稿:胡楠审核:胡国栋、刘凌冰单位:创新创业学院、教务处
